近几年全球经济形势严峻,群体消费力持续下降,同时品牌的获客成本逐年攀升,拉新更难,复购更难,增长更难,业务增量进入瓶颈。2024年各大品牌亟需加强与消费者的粘性与互动,市场或将进入新一轮的“存量争夺战”。同时从企业数字化转型阶段角度,全球数字营销或将呈现更为全域化的“人货场”结构,企业不仅需要及时洞察和布局每一个最易产生消费的人群和场景,更需要建立一整套全域的、端到端的营销策略和数字化系统来帮助企业提高智能营销决策的效率。
就在过去几年,很多企业已经在尝试搭建客户数据平台(CDP)/营销自动化平台(MA)等“数据中台”和数字化转型系统。但今年我们发现,更多客户却开始反思和复盘自己的数字化系统的策略,重新思考如何才能让一套系统真正产生业务价值。同时我们也注意到,虽然有很多数字化转型阶段的客户最终选择了纯 IT 定制的供应商,但搭建完系统却发现并不知道如何利用数据智能产生业务场景。
可以看出,相比数字化转型的“形式”,企业更关注的其实还是“结果”,是数据智能到底能否赋能业务增长,以及到底有没有实际效果,提供了哪些可供参考的成功案例。

基于这样的业务痛点和实际需求,《数据智能赋能消费者增长的策略与实践》报告应运而生。
报告由PP电子和德勤共同策划和撰写,PP电子拥有15年数字化营销实践经验,是国内领先的数智化系统提供方,而德勤作为综合性专业服务机构,也帮助众多企业实现了数字化转型和运营。多年来,PP电子和德勤深度合作,实践了海量的成功案例。报告充分结合各方优势,旨在基于双方大量实践经验的洞察,分析出企业数字化营销发展所面临的痛点,并为企业提升数字化营销服务与能力提供自评参考以及相应的解决方案。

报告全文分为挑战分析、方案策略和案例实践三大篇章,从德勤与PP电子过往深入及紧密的合作经验中,应用德勤 “咨询 (Advise) - 实施(Implement) - 运营 (Operate)”(A-I-O)端到端一体化服务模式,并结合PP电子在零售、快消、汽车等企业数字化转型多年的成功案例经验,形成了从产品设计研发,落地实施到运营陪跑的整合解决方案,助力企业全域营销决策与实操。
挑战分析 由于实际情况的差异,企业数字化转型过程中,在洞察、落地和应用环节或多或少会遇到类似的业务挑战,PP电子和德勤结合各方优势罗列了主要的业务挑战,并进行了系统化的总结和分析。企业可以根据自身实际情况对号入座,快速了解自身企业数字化转型的短板。

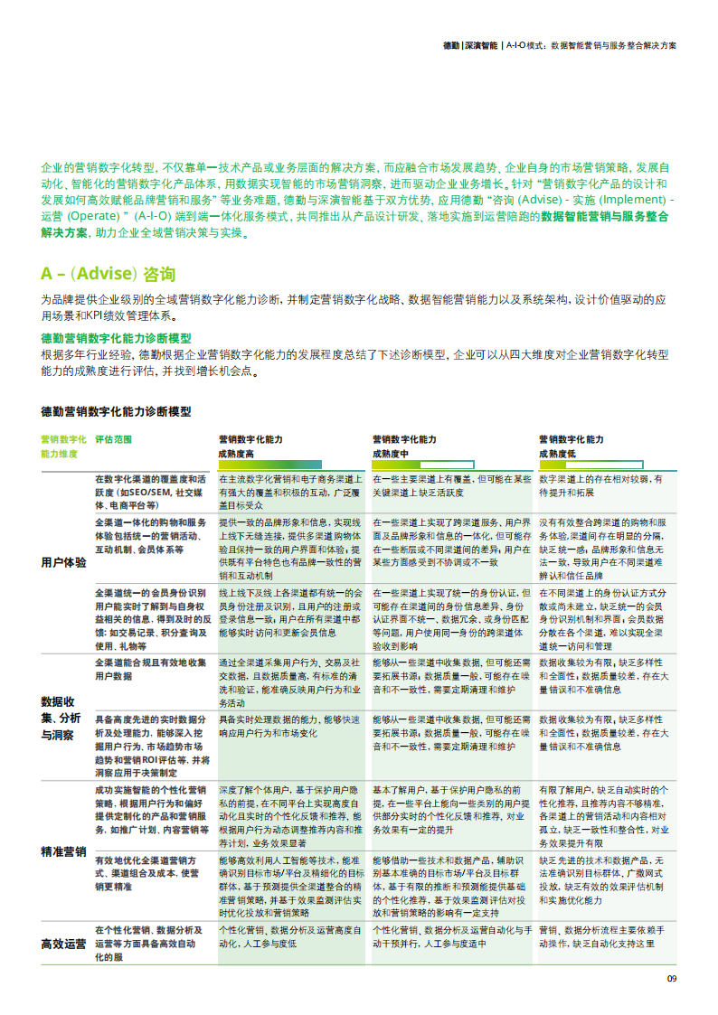
方案策略 同时,德勤在报告中公开了德勤营销数字化能力模型,从多角度对企业数字化成熟度进行了定义与归类,让企业依据该标准,10分钟即可快速对现阶段数字化成熟度做出初步诊断。

案例实践 结合PP电子和德勤的全案解决方案实践经验,报告列举了几种典型业务结构企业的数字化转型成功案例,便于企业决策者学习和参考。

扫描二维码,
即可获取完整版报告。

“企业数字化转型过程中必然会遇到的此类难题,将在这本报告中找到答案。”PP电子创始人兼CEO黄晓南表示:“作为已在企业数字化转型领域深耕十五年的领导品牌,PP电子将同德勤一起,成为客户数字化转型道路的布道者和坚实的合作伙伴,帮助更多企业尽早落地数字化转型战略,让数据迸发出更强劲的生命力。”